English
考生和访客
校友
在校生
教职工
米乐电竞(中国)股份有限公司官网,
米乐电竞(中国)股份有限公司官网,概览
学校概况
发展历程
首任校长
现任领导
历任领导
领导题词
米乐电竞(中国)股份有限公司官网,章程
校友风采
学校标识
校园景观
走进米乐电竞(中国)股份有限公司官网,
信息公开
机构设置
教育教学
本科生教育
实验中心
研究生教育
国际教育
继续教育
教师信息网
科学研究
科研机构
重要获奖成果
博士后流动站
学术期刊
学科建设
一流学科
重点学科
学位授权点
招生就业
本科生招生
研究生招生
留学生招生
继续教育招生
就业服务指导
公共服务
信息门户
办事大厅
图书馆
校园网
交通信息
常用电话
书记校长信箱
校历
超算平台
网上报修
VPN系统
君武盘
学校规划图
正版化软件
大型仪器设备共享平台
分析测试中心
校园文化
线上校史馆
党校在线
雨无声
米乐电竞(中国)股份有限公司官网,易班
米乐电竞(中国)股份有限公司官网,校报
米乐电竞(中国)股份有限公司官网,微博
体育文化
学术活动
位置:
米乐电竞(中国)股份有限公司官网,
>
学术活动
> 正文
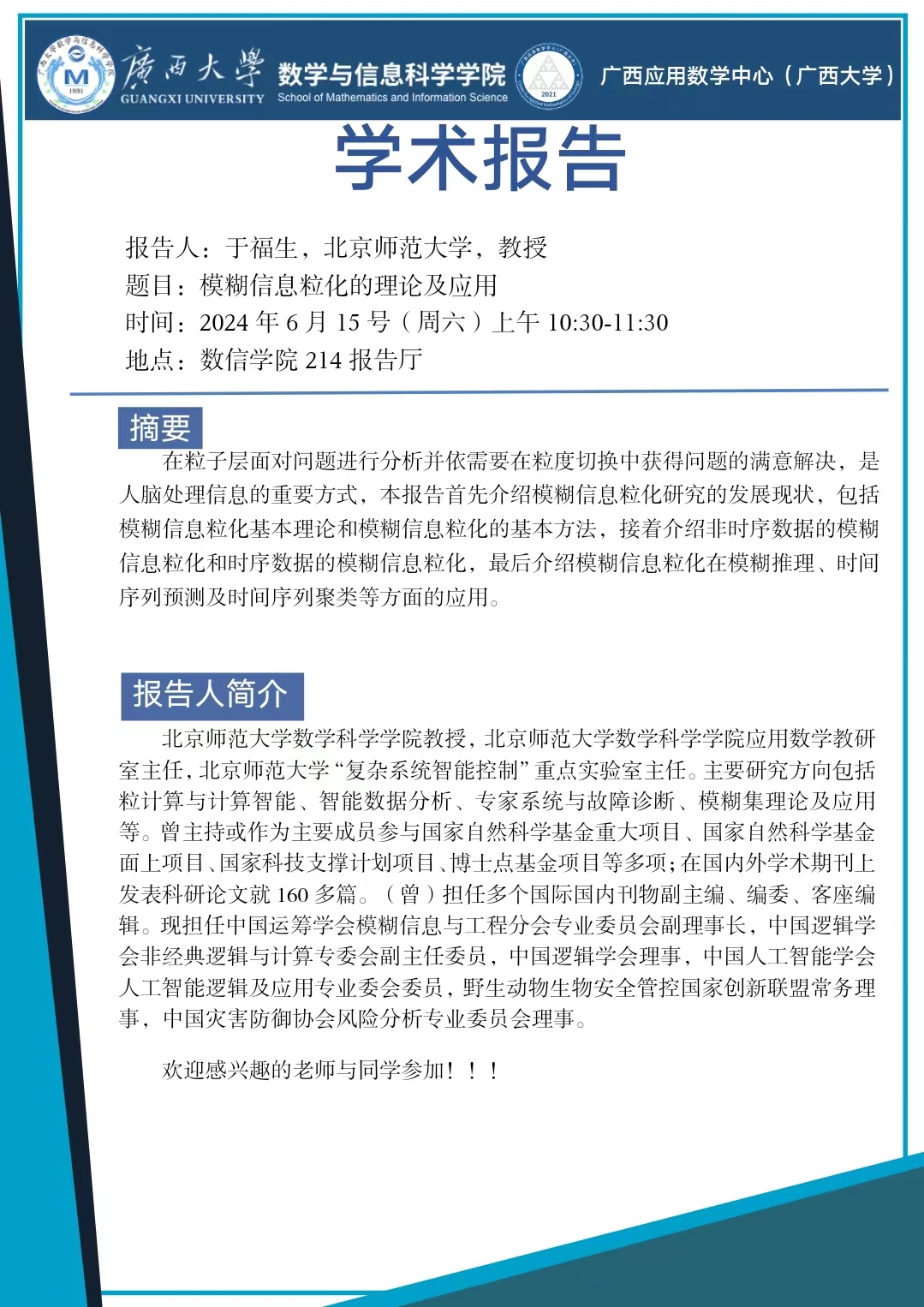
模糊信息粒化的理论及应用
作者: 编辑:科研院 来源: 发表于: 2024-06-12 10:11 点击:
学术活动日期
2024年6月15日(周六)
时间
10:30-11:30
主讲人
于福生 北京师范大学教授
地址
数信学院214报告厅
编辑:科研院
上一条:
米乐电竞(中国)股份有限公司官网,2024海外名师大讲堂:SCI论文的写作技巧
下一条:
农村粪污资源化利用模式思考与实践
UWIN电竞·(中国)集团
|
乐竞平台
|
新利体育在线平台(中国)官方网站
|
kaiyun开云官方在线入口
|
必威平台
|
米兰电竞
|
威客电竞app登录入口
|
米兰电竞(中国)官方网站
|
万象城平台
|